辣椒作为蔬菜、香料和天然红色素原料广受欢迎。然而,目前对红辣椒果皮中代谢物积累动态的认知尚不充分,这限制了辣椒果皮不同发育阶段营养物质的充分利用。此外,辣椒中关于天然色素类黄酮和类胡萝卜素生物合成的调控基因鲜有报道,导致对其形成分子机制的理解受限。
近日,邹公司院士团队欧立军教授课题组联合其他单位通过代谢组学与转录组学联合解析不同转色型辣椒(Capsicum)代谢物动态变化及天然色素形成分子机制,相关结果以Metabolomics and transcriptomics analyses provide insights into the dynamic of metabolites and the molecular mechanisms of natural pigment formation of different color-transition types of red Pepper (Capsicum)发表在《Scientia Horticulturae》。

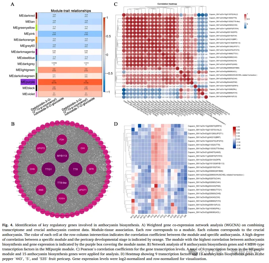
本研究首次通过广靶代谢组学和类胡萝卜素靶向代谢组学分析,在三种转色型红辣椒(白/紫/绿转红)的发育与成熟过程中鉴定了1429种代谢物。通过代谢物加权基因共表达网络分析(mWGCNA),解析了广靶代谢组中代谢物的积累模式,其中鉴定出290种类黄酮和68种类胡萝卜素,揭示了天然紫色和红色辣椒的物质基础。发现'5'号品种紫色形成关键依赖于飞燕草素-3-O-(2′''-O-p-香豆酰基)芸香糖苷-5-O-葡萄糖苷和飞燕草素-3-O-(2′''-O-p-香豆酰基)芸香糖苷-7-O-葡萄糖苷(尤以前者为主),而辣椒红素对辣椒红色呈现起决定性作用。通过整合转录组和代谢组数据进行WGCNA分析,鉴定出花青素生物合成的潜在调控基因MYB113、TT8、TT8-like、TTG1和BRF,以及辣椒红素生物合成的关键调控因子DIVARICATA1、MADS-RIN、AGL9-like和Y亚基。本研究对实现辣椒食用价值与工业应用具有重要意义,所鉴定的花青素和辣椒红素潜在调控基因为深入研究辣椒天然色素生物合成机制提供了参考依据。






原文链接:
https://doi.org/10.1016/j.scienta.2025.114062